世界杯官网 “保壳”缺陷期, 002569控股鞭策策动易主
发布日期:2026-03-17 15:21 点击次数:108

*ST步森(002569)3月15日晚发布公告称,公司控股鞭策宝鸡方维同创企业处置结伙企业(有限结伙)(以下简称“方维同创”)正在策动要紧事项,可能导致公司死心权发生变动。为幸免股价额外波动,公司向深交所苦求,自3月16日开市起停牌,展望停牌时辰不逾越2个生意日。
值得一提的是,方维同创拿下*ST步森控股权尚不及两年时辰,在上市公司“保壳”的缺陷节点,此番操作未免令市集胡想乱量。
上位不及两年控股鞭策欲让贤
归来来看,方维同创在2024年6月以1.62亿元竞得*ST步森14.81%股权,成为公司控股鞭策。
事实上,方维同创两年前入局颇有“白衣骑士”之意。彼时来看,由于服装市集形态快速演变,*ST步森这家曩昔知名男装品牌企业早已堕入谋划困局。
财务数据败露,2022年至2025年上半年,*ST步森累计亏蚀超2亿元。2025年前三季度营收仅为8898.98万元,同比下滑更是逾越12%。
小九体育在线直播官网更为严峻的是,由于2024年净利润为负且营收不及3亿元,公司股票自2025年4月25日起被施行退市风险警示。若2025年全年联系主意无法赢得大幅改善,公司股票将退出A股市集。
不丢脸出,米兰app官网方维同创上位*ST步森控股鞭策后,最进攻的任务便是发展壮大上市公司主业,幸免退市。
进一步来看,2025年7月完成上市公司董事会换届后,方维同创似有全面发力之势。同庚9月,*ST步森公告拟将旗下陕西步森衣饰智造有限公司(简称“陕西步森”)35%的股权出售给南通二纺机有限公司。
回溯来看,*ST步森上述操作旨在回笼资金顶住严峻的“保壳”表情。然则,由于生意两边未就生意价钱、生意有规划等联系中枢条目达成一致,该笔生意在2025年12月宣告圮绝。
尽管“回血”策动未能成行,但为镌汰参股公司谋划及资金交往风险,世界杯*ST步森还是相持股比例35%的参股公司陕西步森定向减资4900万元。减资后,公司在陕西步森的出资额将由7000万元降至2100万元,持股比例相应下跌至约13.91%。
“保壳”缺陷期*ST步森走向何方?
记者能干到,关于深陷谋划逆境的*ST步森而言,也并非全是“坏音尘”。
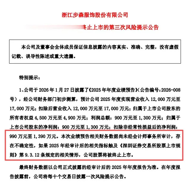
*ST步森1月底发布的功绩预报败露,公司展望2025年归母净利润900万元至1300万元,较上年同期亏蚀5140万元比拟,竣事扭亏为盈;展望2025年扣非净利润990万元至1390万元;展望2025年竣事营业收入1.2亿元至1.7亿元。
关于功绩扭亏,公司称主要系狠捏“降本增效”,重塑处置架构,优化低效法式,合座运营效果显耀晋升,灵验削减无须要的损耗与用度。同期,公司紧捏谋划中枢,积极斥地业务,全面疗养里面资源,优化营销布局,竣事合座效力最大化。
诚然展望扭亏为盈,但该数据尚未管制帐师事务所审计,存在概略情味。公司近期也发了第三次退市风险警示公告。

濒临脚下局面,上位公司控股鞭策不到两年的方维同创为何选拔在此时交出控股权?
“2025年完成董事会换届,*ST步森董事会的构成宝鸡国资布景显露。”有市集东说念主士暗示,出售陕西步森35%股权的老本运作诚然未能成行,但该事件背后的道理或在于宝鸡国资对*ST步森的战术调整已追究运行。
关于策动*ST步森死心权变更一事,方维同创并未作过多评释。其仅暗示,当今各方主体正在就具体有规划、条约等联系事项进行论证和有计划,具体情况以各方缔结的联系条约为准。
值得一提的是,在宝鸡国资入主后世界杯官网,市集上曾一度流传*ST步森或被同为宝鸡国资旗下西凤酒“借壳”的推测。对此,公司曾恢复给以否定。